资讯中心

Information Center

发布日期:2026/1/21 0:08:00

本期云克隆精选重组蛋白、活性蛋白、热门靶点蛋白三大核心品类,全面覆盖分子互作分析、细胞功能实验、药物高通量筛选等关键研究场景,为你的科研项目提供精准支撑。所有产品均遵循顶刊同款制备配方,或经权威实验室多轮严格验证,溯源可查、数据精准,从源头规避实验变量。

选择云克隆优质蛋白,帮你跳过反复试错的耗时环节,降低实验不确定性,让科研进程更高效、成果产出更稳健,加速论文发表之路。云克隆愿以可靠品质,陪伴每一位科研人,稳步探索生命科学的未知疆界。

 

产品货号:RPB305Hu01  

产品名称:补体4B(C4B)重组蛋白 

文献名称:Evolution of Multivalent Aptamer Corona for High-Throughput Multiplexed Detection of Multiple Cancers  

杂志名称:Advanced Science          

影响因子:14.1

PMID/DOI:41290548 

发表日期: 11/25/2025  

发表单位:天津大学生命科学院

样本类型:结直肠癌特异性适配体8号、9号

应用类型:表面等离子体共振(SPR)

Figure S19. Identification and binding affinity characterization of aptamer bound cancer-associated target proteins.(A) Identification workflow for candidate protein biomarkers and aptamers in different cancers. (B-M) SPR analysis showing the binding affinity of aptamers to their corresponding target proteins in OV (B-E), CRC (F-J), and LC (K-M).

 

SPON2    

 

产品货号:RPF396Mu01  

产品名称:脊椎蛋白2(SPON2)重组蛋白 

文献名称:Downregulation of the biological macromolecule Spondin-2 disrupts maternal-fetal immune tolerance and trophoblast invasion, driving unexplained recurrent pregnancy loss  

杂志名称:International Journal of Biological Macromolecules       

影响因子:8.5

PMID/DOI:41391791 

发表日期: 12/12/2025  

发表单位:西安交通大学第二附属医院妇产科

样本类型:易流产妊娠模型小鼠

应用类型:动物注射

 

Figure 8. SPON2 supplementation improves pregnancy outcomes in the abortion-prone mouse model. A) Schematic diagram of the animal experimental protocol. B) Representative protein band and quantification of SPON2 expression in mice placentas from NP group, AP group and drug treatment group (each group: n=3).

 

 

03

  AMPKa1     

 

产品货号:RPA679Hu02  

产品名称:AMP激活蛋白激酶α1(AMPK Alpha 1)重组蛋白 

文献名称:Baicalin attenuates pulmonary hypertension by targeting AMPK/CPT1A-mediated fatty acid metabolism  

杂志名称:Phytomedicine        

影响因子:8.3

PMID/DOI:41447844 

发表日期: 12/8/2025  

发表单位:广东医科大学附属医院

样本类型:黄芩苷(分子式C21H18O11

应用类型:表面等离子体共振(SPR)

 

图片

 

Figure 8. Molecular interaction between baicalin and AMPKα1.(C)Surface plasmon resonance (SPR) sensogram validating direct binding (KD= 8.74 × 10⁻⁷ M).

 

 

04

  IFNb、IL2    

 

产品货号:EPA222Mu61  

产品名称:干扰素β(IFNb)真核蛋白 

文献名称:IFNβ−pSTAT1-IRF1 axis controls colorectal tumor development through induction of immunogenic Ly6C+myeloid cells  

杂志名称:Neoplasia         

影响因子:7.7

PMID/DOI:41344265 

发表日期: 12/3/2025  

发表单位:天津大学生命科学院

样本类型:RAW264.7小鼠单核巨噬细胞白血病细胞系,J774A.1小鼠单核巨噬细胞细胞系

应用类型:细胞培养

 

图片

 

Figure S1. IFNβ induces myeloid cells to differentiate into Ly6C+ myeloid cells in mouse model. A. Establishment of cuomIFNβ overexpressing RAW264.7 cell line confirmed by qPCR (top; n=3) and qRT-PCR (bottom) with β-actin as internal control. B-D. RAW264.7 cells overexpressing cuomIFNβ (B), as well as RAW264.7(C) and J774M(D) cells treated with mIFNβ were analyzed for percentages of Ly6C+ myeloid cells (CD11b+Ly6C+Ly6G-) by flow cytometry (n=3). 

 

产品货号:APA073Hu61;APA222Hu01  

产品名称:白介素2(IL2)活性蛋白;干扰素β(IFNb)活性蛋白 

样本类型:人外周血单个核细胞(PBMCs)

应用类型:细胞培养

 

图片

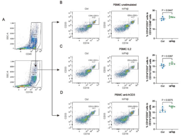
IFNβ induces myeloid cells to differentiate into Ly6C+ myeloid cells and Monocyte antigen presentation. A. Gating strategy for monocytes (CD14+CD33+) from human PBMCs by flow cytometry. B-D. The percentage of monocytes (CD14+CD33+) in human PBMCs treated with human interferon-β (100 ng/mL, 24 hours) under unstimulated (B), IL-2-stimulated (C), or anti-human CD3-stimulated (D) conditions (n = 5). 

 

 

05

  ESM1     

 

产品货号:RPC463Mu01  

产品名称:内皮细胞特异分子1(ESM1)重组蛋白 

文献名称:Neutralizing endocan reduces blood pressure and improves endothelial function in angiotensin II-induced hypertensive mice  

杂志名称:Biomedicine & Pharmacotherapy       

影响因子:7.5

PMID/DOI:41418665 

发表日期: 12/18/2025  

发表单位:韩国首尔延世大学医学院生理学系

样本类型:C57BL/6小鼠

应用类型:动物注射

 

图片

 

Fig. 1. Effect of endocan administration in mice. (A) Blood pressure, (B) Body weight, and (C) Serum endocan levels in vehicle (saline)- or endocan (0.6mg/kg)-treated mice (n=5). 

 

样本类型:人脐静脉内皮细胞(HUVECs)

应用类型:细胞培养

 

图片

Fig. 4.Effect of endocan on eNOS phosphorylation and nitrite levels.(A) Total and phosphorylated eNOS levels were detected in Ang Ⅱ-treated cells (B) in endocan-treated cells using western blot analysis.

 

 

上一篇:近年云克隆(Cloud-Clone Crop.)蛋白产品高分文章节选 下一篇:精品抗体推荐丨Molecular Cancer:成都中医药大学研究团队发现肿瘤侵袭与转移潜在机制!